Лого сайта Reshaka.com

Решака - онлайн ответы Алгебра Мордкович, Семёнов за 10 класс Задачник Базовый и углубленный уровень ФГОС 2017 - 8.6

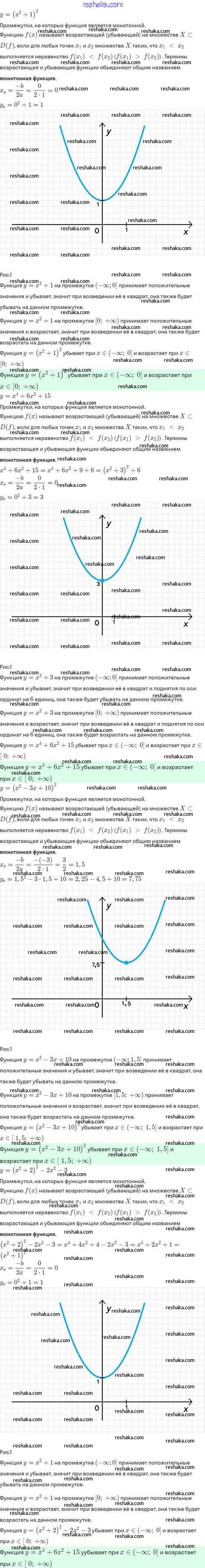
Представляем вам сборники по Алгебре, с готовыми ответами к Задачнику Мордкович школьной программы для учеников десятый класса. Это не просто гдз с ответом, а с подсказками, как верно решить §8. Свойства функций 8.6. Проверяй домашку с умом и получай высший балл!