Лого сайта Reshaka.com

Решака - онлайн ответы Алгебра Мордкович, Семёнов за 10 класс Задачник Базовый и углубленный уровень ФГОС 2017 - 43.55

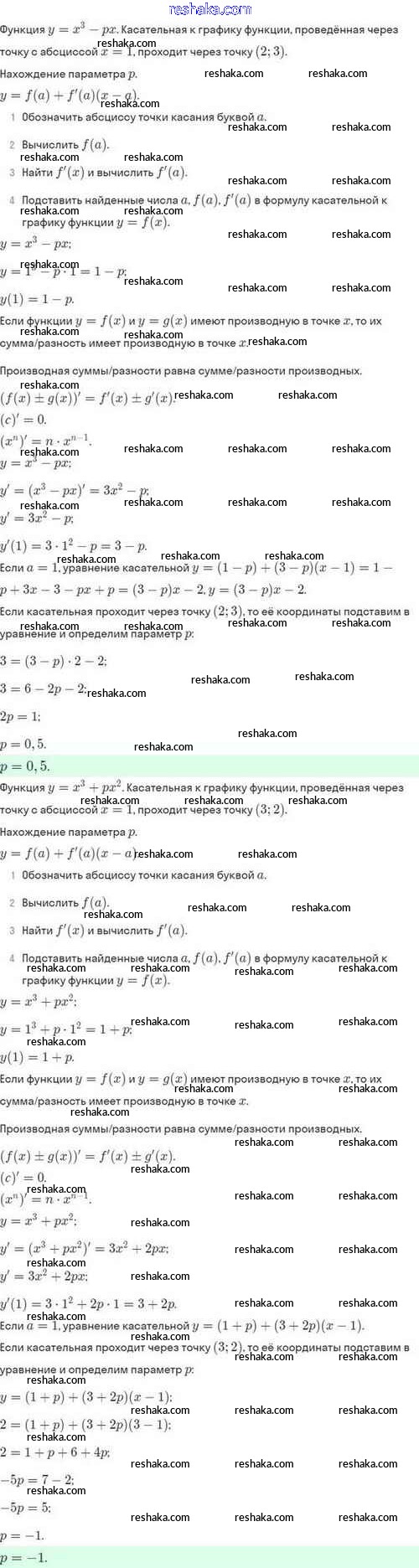
Представляем вам сборники по Алгебре, с готовыми ответами к Задачнику Мордкович школьной программы для учеников десятый класса. Это не просто гдз с ответом, а с подсказками, как верно решить §43. Уравнение касательной к графику функции 43.55. Проверяй домашку с умом и получай высший балл!