Лого сайта Reshaka.com

Решака - онлайн ответы Алгебра Мордкович, Семёнов за 10 класс Задачник Базовый и углубленный уровень ФГОС 2017 - 44.23

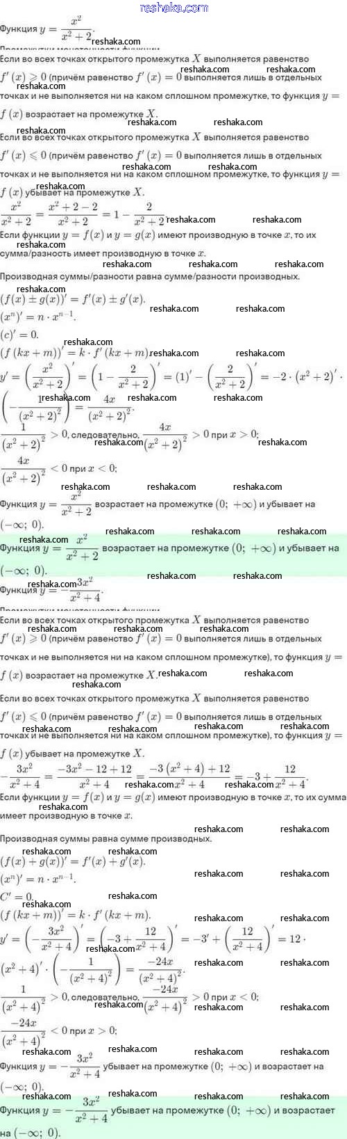
Представляем вам сборники по Алгебре, с готовыми ответами к Задачнику Мордкович школьной программы для учеников десятый класса. Это не просто гдз с ответом, а с подсказками, как верно решить §44. Применение производной для исследования функций на монотонность и экстремумы 44.23. Проверяй домашку с умом и получай высший балл!