Лого сайта Reshaka.com

Решака - онлайн ответы Алгебра Никольский, Потапов за 10 класс Учебник Базовый и углубленный уровень ФГОС 2015 - 2.8

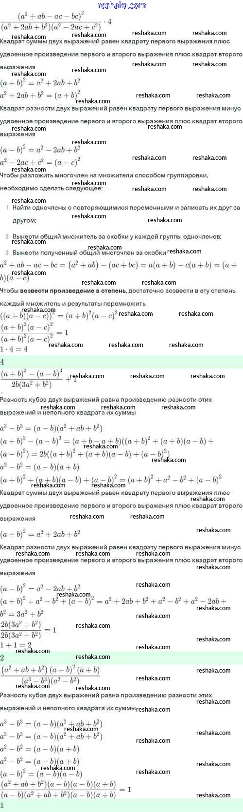
Решебник №1

глава 1 / §2 / 2.8

Решебник №2

глава 1 / §2 / 2.8

Представляем вам сборники по Алгебре, с готовыми ответами к Учебнику Никольский школьной программы для учеников десятый класса. Это не просто гдз с ответом, а с подсказками, как верно решить §2. Рациональные уравнения и неравенства Глава 1. Корни, степени, логарифмы 2.8. Проверяй домашку с умом и получай высший балл!