Лого сайта Reshaka.com

Решака - онлайн ответы Алгебра Никольский, Потапов за 10 класс Учебник Базовый и углубленный уровень ФГОС 2015 - 3.20

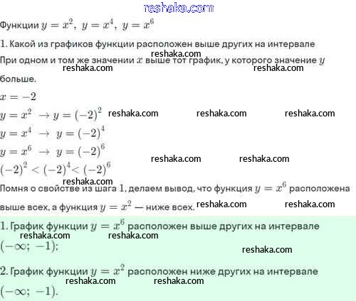
Решебник №1

глава 1 / §3 / 3.20

Решебник №2

глава 1 / §3 / 3.20

Представляем вам сборники по Алгебре, с готовыми ответами к Учебнику Никольский школьной программы для учеников десятый класса. Это не просто гдз с ответом, а с подсказками, как верно решить §3. Корень степени n Глава 1. Корни, степени, логарифмы 3.20. Проверяй домашку с умом и получай высший балл!