Лого сайта Reshaka.com

Решака - онлайн ответы Алгебра Никольский, Потапов за 10 класс Учебник Базовый и углубленный уровень ФГОС 2015 - 279

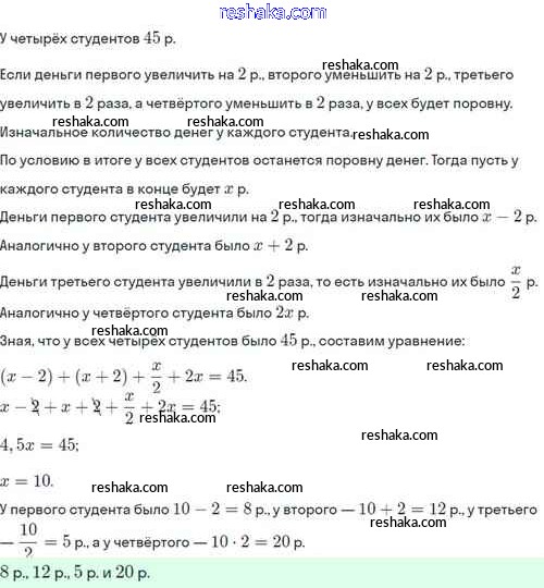
Решебник №1

повторение / 279

Решебник №2

повторение / 279

Представляем вам сборники по Алгебре, с готовыми ответами к Учебнику Никольский школьной программы для учеников десятый класса. Это не просто гдз с ответом, а с подсказками, как верно решить Задания для повторения 279. Проверяй домашку с умом и получай высший балл!