Лого сайта Reshaka.com

Решака - онлайн ответы Алгебра Колягин, Ткачева за 11 класс Учебник Базовый и углубленный уровень ФГОС 2018 - 2

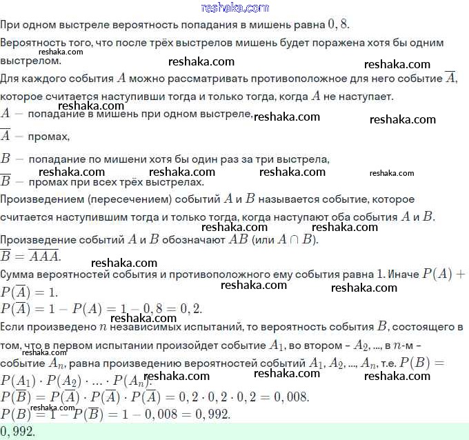
Решебник

проверь себя / глава 6 / 2

Представляем вам сборники по Алгебре, с готовыми ответами к Учебнику Колягин школьной программы для учеников одиннадцатый класса. Это не просто гдз с ответом, а с подсказками, как верно решить Глава 6 Проверь себя 2. Проверяй домашку с умом и получай высший балл!