Лого сайта Reshaka.com

Решака - онлайн ответы Алгебра Мордкович, Денищева за 10-11 класс Задачник Базовый уровень ФГОС 2015 - 30.44

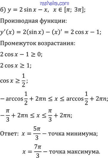
Представляем вам сборники по Алгебре, с готовыми ответами к Задачнику Мордкович школьной программы для учеников десятый-одиннадцатый класса. Это не просто гдз с ответом, а с подсказками, как верно решить §30. Применение производной для исследования функций на монотонность и экстремумы Глава 5 30.44. Проверяй домашку с умом и получай высший балл!