Решака - онлайн ответы Алгебра Мордкович, Денищева за 10-11 класс Задачник Базовый уровень ФГОС 2015 - 47. 26
Решебник №1
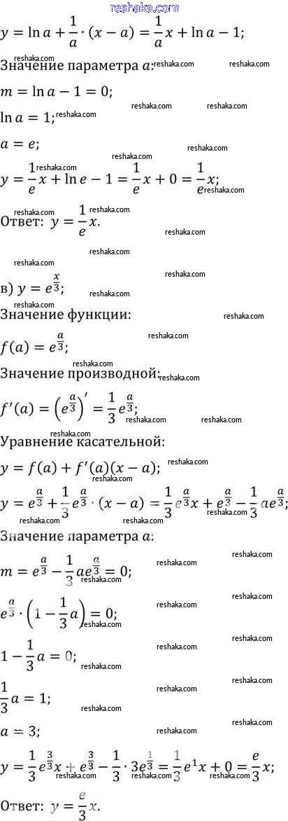
глава 7 / §47 / 47. 26

Решебник №2
глава 7 / §47 / 47. 26



Представляем вам сборники по Алгебре, с готовыми ответами к Задачнику Мордкович школьной программы для учеников десятый-одиннадцатый класса. Это не просто гдз с ответом, а с подсказками, как верно решить §47. Дифференцирование показательной и логарифмической функций Глава 7 47. 26. Проверяй домашку с умом и получай высший балл!