Лого сайта Reshaka.com

Решака - онлайн ответы Алгебра Мордкович, Денищева за 10-11 класс Задачник Базовый уровень ФГОС 2015 - 51. 10

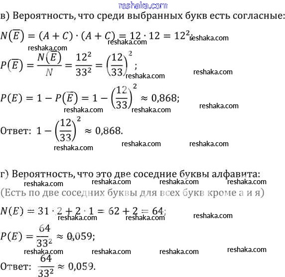
Представляем вам сборники по Алгебре, с готовыми ответами к Задачнику Мордкович школьной программы для учеников десятый-одиннадцатый класса. Это не просто гдз с ответом, а с подсказками, как верно решить §51. Простейшие вероятностные задачи Глава 9 51. 10. Проверяй домашку с умом и получай высший балл!