Лого сайта Reshaka.com

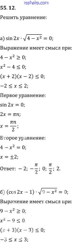
Решака - онлайн ответы Алгебра Мордкович, Денищева за 10-11 класс Задачник Базовый уровень ФГОС 2015 - 55. 12

Представляем вам сборники по Алгебре, с готовыми ответами к Задачнику Мордкович школьной программы для учеников десятый-одиннадцатый класса. Это не просто гдз с ответом, а с подсказками, как верно решить §55. Равносильность уравнений Глава 10 55. 12. Проверяй домашку с умом и получай высший балл!