Лого сайта Reshaka.com

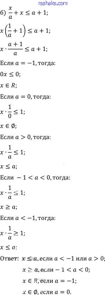
Решака - онлайн ответы Алгебра Мордкович, Денищева за 10-11 класс Задачник Базовый уровень ФГОС 2015 - 60. 5

Представляем вам сборники по Алгебре, с готовыми ответами к Задачнику Мордкович школьной программы для учеников десятый-одиннадцатый класса. Это не просто гдз с ответом, а с подсказками, как верно решить §60. Задачи с параметрами Глава 10 60. 5. Проверяй домашку с умом и получай высший балл!