Решака - онлайн ответы Алгебра Мордкович, Денищева за 10-11 класс Задачник Базовый уровень ФГОС 2015 - 4. 8
Решебник №1
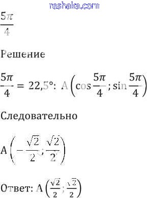
глава 2 / §4 / 4. 8

Решебник №2
глава 2 / §4 / 4. 8


Решебник №3
глава 2 / §4 / 4. 8

Представляем вам сборники по Алгебре, с готовыми ответами к Задачнику Мордкович школьной программы для учеников десятый-одиннадцатый класса. Это не просто гдз с ответом, а с подсказками, как верно решить §4. Числовая окружность Глава 2 4. 8. Проверяй домашку с умом и получай высший балл!