Решака - онлайн ответы Алгебра Мордкович, Денищева за 10-11 класс Задачник Базовый уровень ФГОС 2015 - 15. 9
Решебник №1
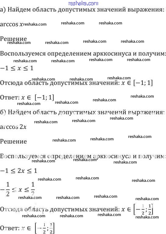
глава 3 / §15 / 15. 9

Решебник №2
глава 3 / §15 / 15. 9


Решебник №3
глава 3 / §15 / 15. 9

Представляем вам сборники по Алгебре, с готовыми ответами к Задачнику Мордкович школьной программы для учеников десятый-одиннадцатый класса. Это не просто гдз с ответом, а с подсказками, как верно решить §15. Арккосинус. Решение уравнения cos t = a Глава 3 15. 9. Проверяй домашку с умом и получай высший балл!