Решака - онлайн ответы Алгебра Мордкович, Денищева за 10-11 класс Задачник Базовый уровень ФГОС 2015 - 20. 13
Решебник №1
глава 4 / §20 / 20. 13

Решебник №2
глава 4 / §20 / 20. 13


Решебник №3
глава 4 / §20 / 20. 13

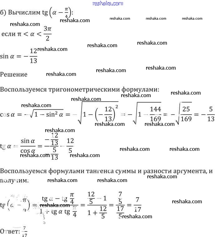
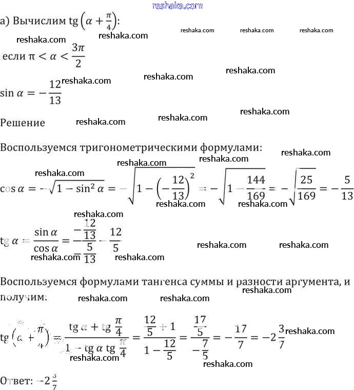
Представляем вам сборники по Алгебре, с готовыми ответами к Задачнику Мордкович школьной программы для учеников десятый-одиннадцатый класса. Это не просто гдз с ответом, а с подсказками, как верно решить §20. Тангенс суммы и разности аргументов Глава 4 20. 13. Проверяй домашку с умом и получай высший балл!