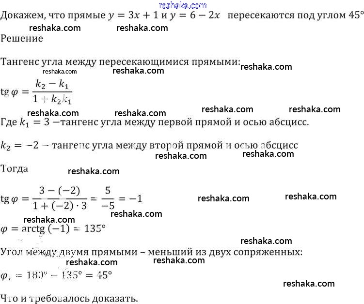
Решака - онлайн ответы Алгебра Мордкович, Денищева за 10-11 класс Задачник Базовый уровень ФГОС 2015 - 20. 15
Решебник №1
глава 4 / §20 / 20. 15

Решебник №2
глава 4 / §20 / 20. 15

Решебник №3
глава 4 / §20 / 20. 15

Представляем вам сборники по Алгебре, с готовыми ответами к Задачнику Мордкович школьной программы для учеников десятый-одиннадцатый класса. Это не просто гдз с ответом, а с подсказками, как верно решить §20. Тангенс суммы и разности аргументов Глава 4 20. 15. Проверяй домашку с умом и получай высший балл!