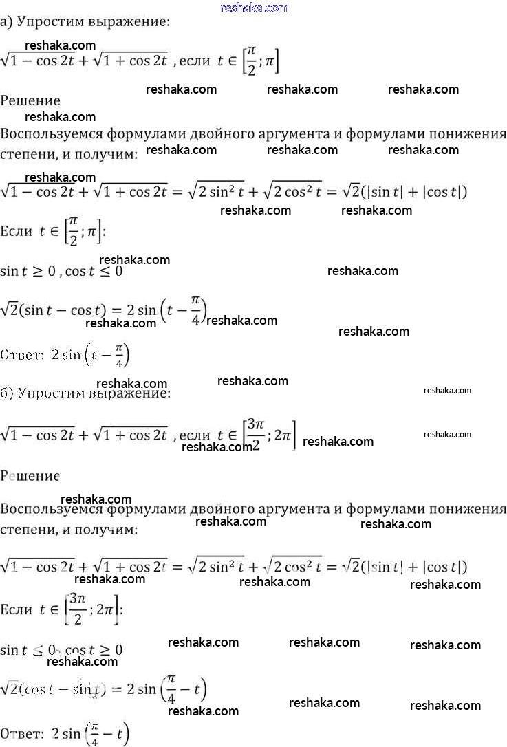
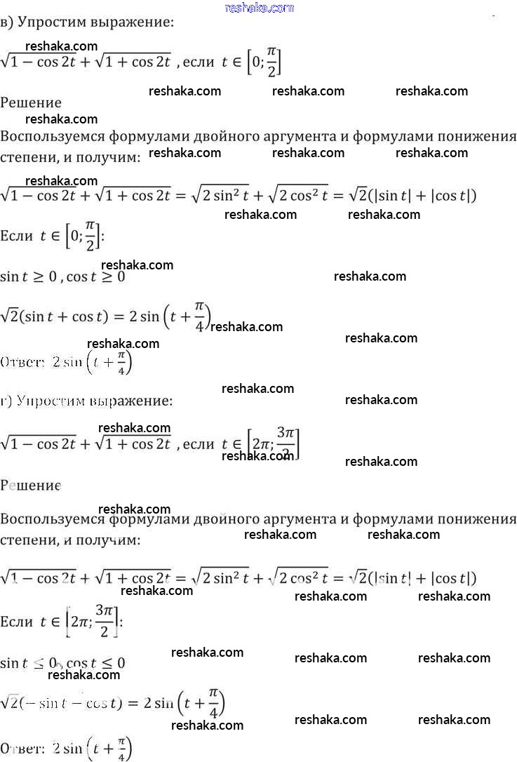
Решака - онлайн ответы Алгебра Мордкович, Денищева за 10-11 класс Задачник Базовый уровень ФГОС 2015 - 21. 36
Решебник №1
глава 4 / §21 / 21. 36

Решебник №2
глава 4 / §21 / 21. 36


Решебник №3
глава 4 / §21 / 21. 36

Представляем вам сборники по Алгебре, с готовыми ответами к Задачнику Мордкович школьной программы для учеников десятый-одиннадцатый класса. Это не просто гдз с ответом, а с подсказками, как верно решить §21. Формулы двойного аргумента Глава 4 21. 36. Проверяй домашку с умом и получай высший балл!