Решака - онлайн ответы Алгебра Мордкович, Денищева за 10-11 класс Задачник Базовый уровень ФГОС 2015 - 24. 16
Решебник №1
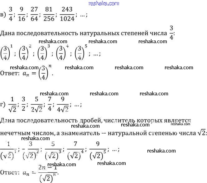
глава 5 / §24 / 24. 16

Решебник №2
глава 5 / §24 / 24. 16


Решебник №3
глава 5 / §24 / 24. 16

Представляем вам сборники по Алгебре, с готовыми ответами к Задачнику Мордкович школьной программы для учеников десятый-одиннадцатый класса. Это не просто гдз с ответом, а с подсказками, как верно решить §24. Предел последовательности Глава 5 24. 16. Проверяй домашку с умом и получай высший балл!