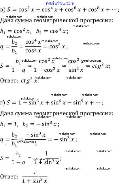
Решака - онлайн ответы Алгебра Мордкович, Денищева за 10-11 класс Задачник Базовый уровень ФГОС 2015 - 25. 13
Решебник №1
глава 5 / §25 / 25. 13

Решебник №2
глава 5 / §25 / 25. 13


Решебник №3
глава 5 / §25 / 25. 13

Представляем вам сборники по Алгебре, с готовыми ответами к Задачнику Мордкович школьной программы для учеников десятый-одиннадцатый класса. Это не просто гдз с ответом, а с подсказками, как верно решить §25. Сумма бесконечной геометрической прогрессии Глава 5 25. 13. Проверяй домашку с умом и получай высший балл!