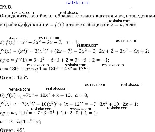
Решака - онлайн ответы Алгебра Мордкович, Денищева за 10-11 класс Задачник Базовый уровень ФГОС 2015 - 29. 8
Решебник №1
глава 5 / §29 / 29. 8

Решебник №2
глава 5 / §29 / 29. 8

Решебник №3
глава 5 / §29 / 29. 8

Представляем вам сборники по Алгебре, с готовыми ответами к Задачнику Мордкович школьной программы для учеников десятый-одиннадцатый класса. Это не просто гдз с ответом, а с подсказками, как верно решить §29. Уравнение касательной к графику функции Глава 5 29. 8. Проверяй домашку с умом и получай высший балл!