Решака - онлайн ответы Алгебра Мордкович, Денищева за 10-11 класс Задачник Базовый уровень ФГОС 2015 - 32. 5
Решебник №1
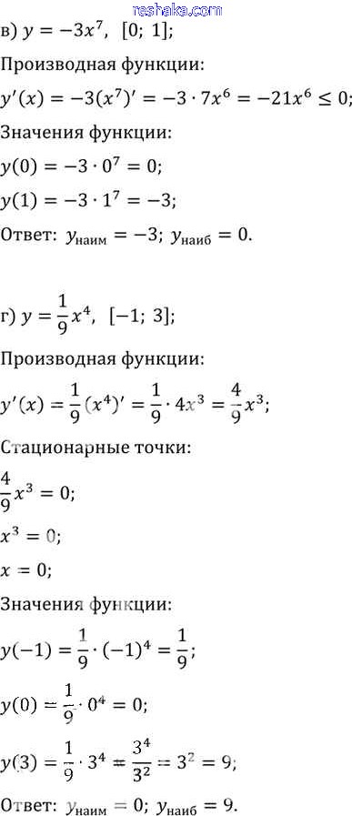
глава 5 / §32 / 32. 5

Решебник №2
глава 5 / §32 / 32. 5


Решебник №3
глава 5 / §32 / 32. 5

Представляем вам сборники по Алгебре, с готовыми ответами к Задачнику Мордкович школьной программы для учеников десятый-одиннадцатый класса. Это не просто гдз с ответом, а с подсказками, как верно решить §32. Применение производной для нахождения наибольших и наименьших значений величин Глава 5 32. 5. Проверяй домашку с умом и получай высший балл!