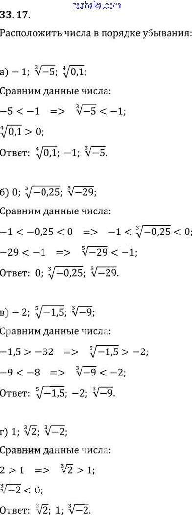
Решака - онлайн ответы Алгебра Мордкович, Денищева за 10-11 класс Задачник Базовый уровень ФГОС 2015 - 33. 17
Решебник №1
глава 6 / §33 / 33. 17

Решебник №2
глава 6 / §33 / 33. 17

Решебник №3
глава 6 / §33 / 33. 17

Представляем вам сборники по Алгебре, с готовыми ответами к Задачнику Мордкович школьной программы для учеников десятый-одиннадцатый класса. Это не просто гдз с ответом, а с подсказками, как верно решить §33. Понятие корня n-й степени из действительного числа Глава 6 33. 17. Проверяй домашку с умом и получай высший балл!