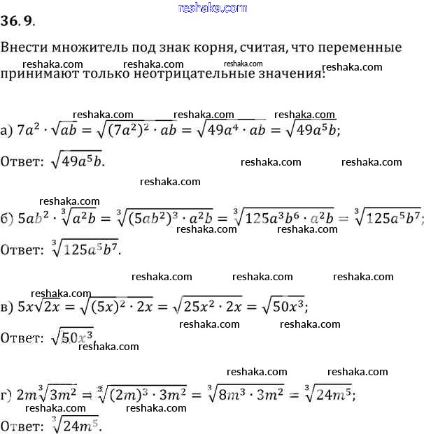
Решака - онлайн ответы Алгебра Мордкович, Денищева за 10-11 класс Задачник Базовый уровень ФГОС 2015 - 36. 9
Решебник №1
глава 6 / §36 / 36. 9

Решебник №2
глава 6 / §36 / 36. 9

Решебник №3
глава 6 / §36 / 36. 9

Представляем вам сборники по Алгебре, с готовыми ответами к Задачнику Мордкович школьной программы для учеников десятый-одиннадцатый класса. Это не просто гдз с ответом, а с подсказками, как верно решить §36. Преобразование выражений, содержащих радикалы Глава 6 36. 9. Проверяй домашку с умом и получай высший балл!