Решака - онлайн ответы Алгебра Мордкович, Денищева за 10-11 класс Задачник Базовый уровень ФГОС 2015 - 41. 19
Решебник №1
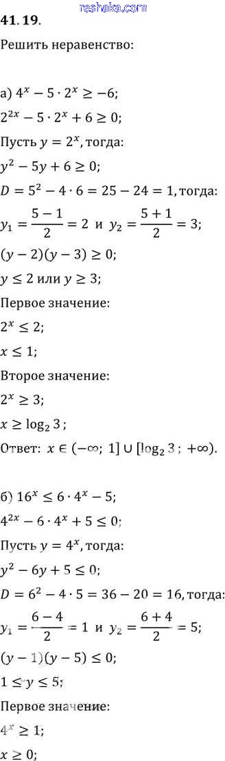
глава 7 / §41 / 41. 19

Решебник №2
глава 7 / §41 / 41. 19


Решебник №3
глава 7 / §41 / 41. 19

Представляем вам сборники по Алгебре, с готовыми ответами к Задачнику Мордкович школьной программы для учеников десятый-одиннадцатый класса. Это не просто гдз с ответом, а с подсказками, как верно решить §41. Понятие логарифма Глава 7 41. 19. Проверяй домашку с умом и получай высший балл!