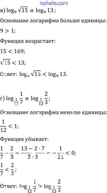
Решака - онлайн ответы Алгебра Мордкович, Денищева за 10-11 класс Задачник Базовый уровень ФГОС 2015 - 42. 3
Решебник №1
глава 7 / §42 / 42. 3

Решебник №2
глава 7 / §42 / 42. 3


Решебник №3
глава 7 / §42 / 42. 3

Представляем вам сборники по Алгебре, с готовыми ответами к Задачнику Мордкович школьной программы для учеников десятый-одиннадцатый класса. Это не просто гдз с ответом, а с подсказками, как верно решить §42. Функция y = loga x, ее свойства и график Глава 7 42. 3. Проверяй домашку с умом и получай высший балл!