Решака - онлайн ответы Алгебра Дорофеев, Суворова за 7 класс Учебник ФГОС 2020 - 412
Решебник 1
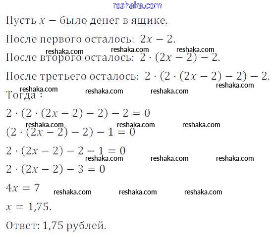
упражнение / 412

Решебник 2
упражнение / 412

Решебник 3
упражнение / 412

Решебник 4
упражнение / 412

Решебник 5
упражнение / 412

Представляем вам сборники по Алгебре, с готовыми ответами к Учебнику Дорофеев школьной программы для учеников седьмой класса. Это не просто гдз с ответом, а с подсказками, как верно решить Упражнения 412. Проверяй домашку с умом и получай высший балл!