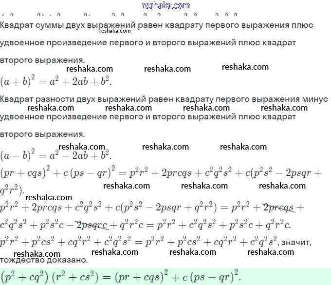
Решака - онлайн ответы Алгебра Макарычев, Миндюк за 7 класс Учебник ФГОС 2015 - 1004
Решебник №1
упражнение / 1004

Решебник №2
упражнение / 1004

Решебник №3
упражнение / 1004

Решебник №4
упражнение / 1004

Решебник №6
упражнение / 1004

Представляем вам сборники по Алгебре, с готовыми ответами к Учебнику Макарычев школьной программы для учеников седьмой класса. Это не просто гдз с ответом, а с подсказками, как верно решить Упражнения 1004. Проверяй домашку с умом и получай высший балл!