Решака - онлайн ответы Алгебра Мерзляк, Полонский за 7 класс Учебник Базовый уровень ФГОС 2016 - 603
Условия
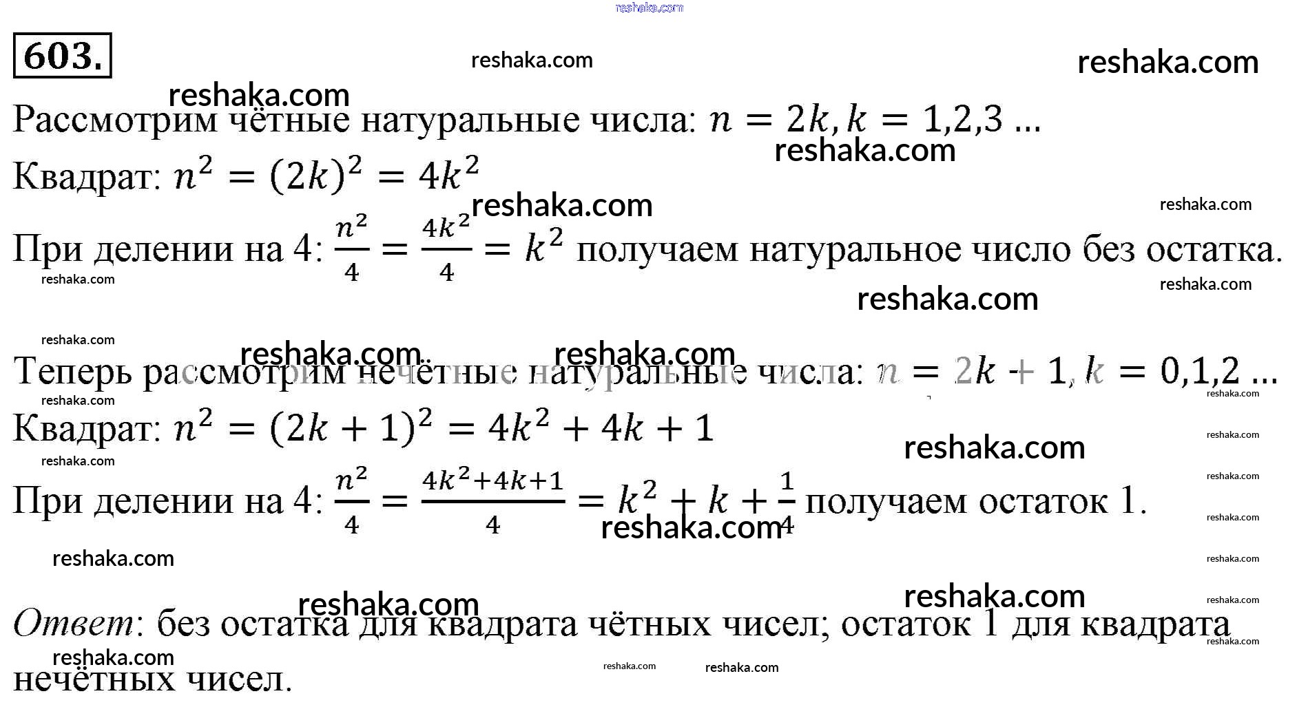
упражнение / 603

Решебник №1
упражнение / 603

Решебник №2
упражнение / 603

Решебник №3
упражнение / 603

Решебник №5
упражнение / 603

Представляем вам сборники по Алгебре, с готовыми ответами к Учебнику Мерзляк школьной программы для учеников седьмой класса. Это не просто гдз с ответом, а с подсказками, как верно решить Упражнения 603. Проверяй домашку с умом и получай высший балл!