Решака - онлайн ответы Алгебра Мерзляк, Полонский за 7 класс Рабочая тетрадь ФГОС 2018 - 7
Решебник №1
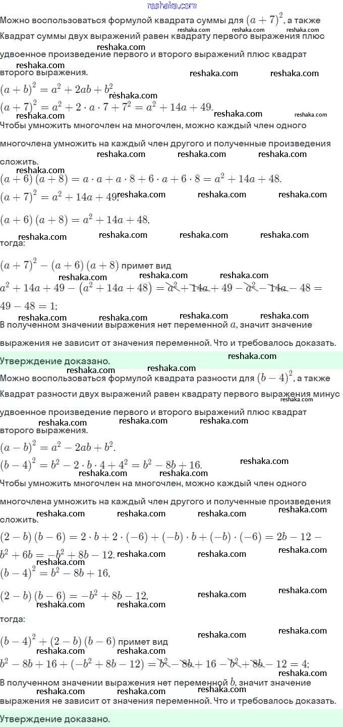
часть 1 / §16 / 7

Решебник №2
часть 1 / §16 / 7

Решебник №3
часть 1 / §16 / 7

Представляем вам сборники по Алгебре, с готовыми ответами к Рабочей тетради Мерзляк школьной программы для учеников седьмой класса. Это не просто гдз с ответом, а с подсказками, как верно решить § 16. Квадрат суммы и квадрат разности двух выражений. Страница 82-91 Часть 1. Параграфы 7. Проверяй домашку с умом и получай высший балл!