Решака - онлайн ответы Алгебра Мерзляк, Полонский за 7 класс Рабочая тетрадь ФГОС 2018 - 11
Решебник №1
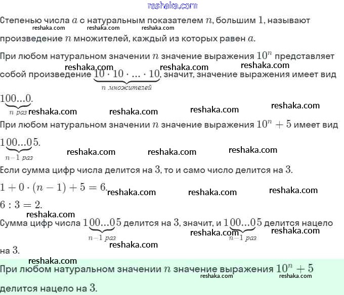
часть 1 / §5 / 11

Решебник №2
часть 1 / §5 / 11

Решебник №3
часть 1 / §5 / 11

Представляем вам сборники по Алгебре, с готовыми ответами к Рабочей тетради Мерзляк школьной программы для учеников седьмой класса. Это не просто гдз с ответом, а с подсказками, как верно решить § 5. Степень с натуральным показателем. Страница 30-33 Часть 1. Параграфы 11. Проверяй домашку с умом и получай высший балл!