Лого сайта Reshaka.com

Решака - онлайн ответы Алгебра Миндюк, Шлыкова за 7 класс Рабочая тетрадь ФГОС 2017 - 3

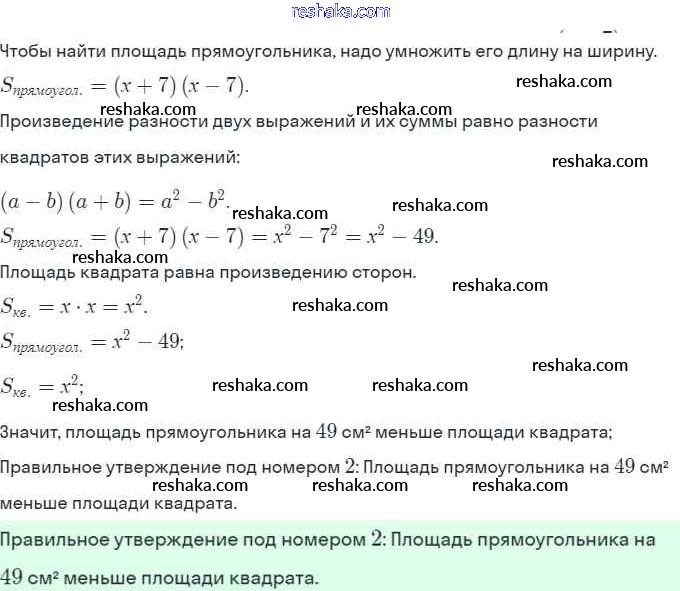
Решебник №1

§30 / 3

Решебник №2

§30 / 3

Представляем вам сборники по Алгебре, с готовыми ответами к Рабочей тетради Миндюк школьной программы для учеников седьмой класса. Это не просто гдз с ответом, а с подсказками, как верно решить §30. Умножение разности двух выражений на их сумму 3. Проверяй домашку с умом и получай высший балл!