Решака - онлайн ответы Алгебра Мордкович, Александрова за 7 класс Задачник Базовый уровень ФГОС 2013 - 31
Условия
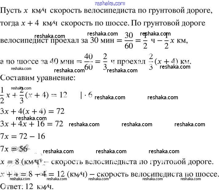
глава 1 / § 4 / 31

Решебник №1
глава 1 / § 4 / 31

Решебник №2
глава 1 / § 4 / 31

Решебник №3
глава 1 / § 4 / 31

Представляем вам сборники по Алгебре, с готовыми ответами к Задачнику Мордкович школьной программы для учеников седьмой класса. Это не просто гдз с ответом, а с подсказками, как верно решить § 4. Линейное уравнение с одной переменной Глава 1 31. Проверяй домашку с умом и получай высший балл!