Решака - онлайн ответы Алгебра Мордкович, Александрова за 7 класс Задачник Базовый уровень ФГОС 2013 - 3
Условия
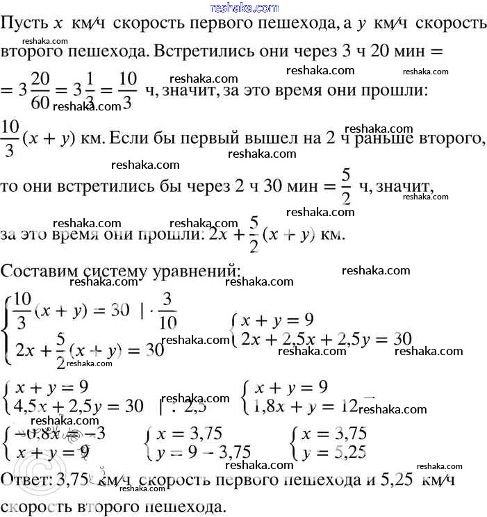
глава 3 / § 14 / 3

Решебник №1
глава 3 / § 14 / 3

Решебник №2
глава 3 / § 14 / 3

Решебник №3
глава 3 / § 14 / 3

Представляем вам сборники по Алгебре, с готовыми ответами к Задачнику Мордкович школьной программы для учеников седьмой класса. Это не просто гдз с ответом, а с подсказками, как верно решить § 14. Системы двух линейных уравнений с двумя переменными как математические модели реальных ситуаций Глава 3 3. Проверяй домашку с умом и получай высший балл!