Решака - онлайн ответы Алгебра Мордкович, Александрова за 7 класс Задачник Базовый уровень ФГОС 2013 - 32
Условия
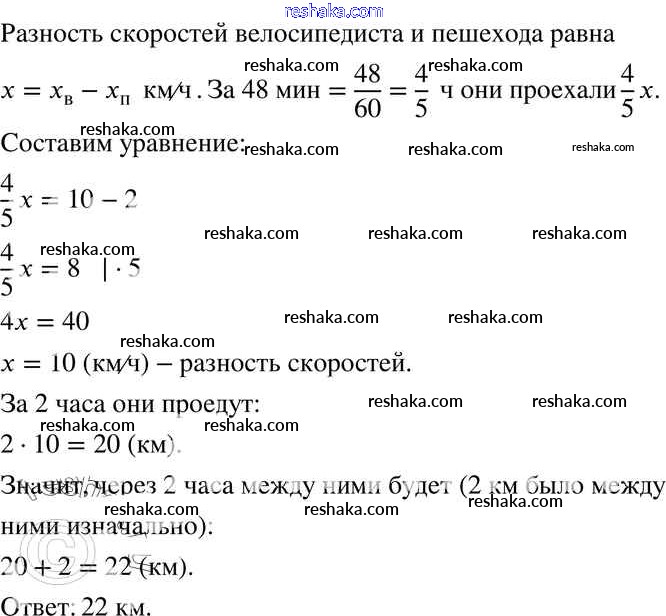
глава 6 / § 26 / 32

Решебник №1
глава 6 / § 26 / 32

Решебник №2
глава 6 / § 26 / 32

Решебник №3
глава 6 / § 26 / 32

Представляем вам сборники по Алгебре, с готовыми ответами к Задачнику Мордкович школьной программы для учеников седьмой класса. Это не просто гдз с ответом, а с подсказками, как верно решить § 26. Умножение многочлена на одночлен Глава 6 32. Проверяй домашку с умом и получай высший балл!