Решака - онлайн ответы Алгебра Мордкович, Александрова за 7 класс Задачник Базовый уровень ФГОС 2013 - 34
Условия
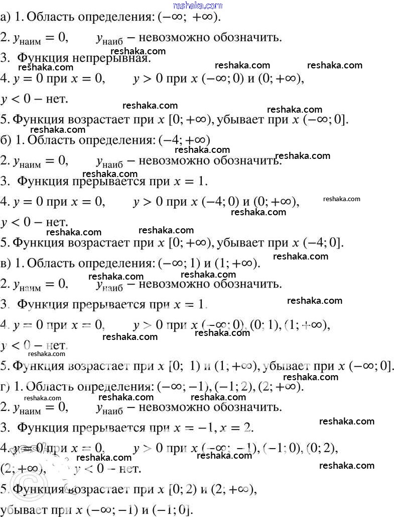
глава 8 / § 39 / 34

Решебник №1
глава 8 / § 39 / 34

Решебник №2
глава 8 / § 39 / 34

Решебник №3
глава 8 / § 39 / 34

Представляем вам сборники по Алгебре, с готовыми ответами к Задачнику Мордкович школьной программы для учеников седьмой класса. Это не просто гдз с ответом, а с подсказками, как верно решить § 39. Что означает в математике запись у = f{x) Глава 8 34. Проверяй домашку с умом и получай высший балл!