Решака - онлайн ответы Алгебра Мордкович, Александрова за 7 класс Задачник Базовый уровень ФГОС 2013 - 99
Условия
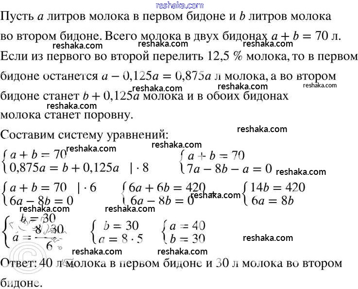
глава 9. итоговое повторение / 99

Решебник №1
глава 9. итоговое повторение / 99

Решебник №2
глава 9. итоговое повторение / 99

Решебник №3
глава 9. итоговое повторение / 99

Представляем вам сборники по Алгебре, с готовыми ответами к Задачнику Мордкович школьной программы для учеников седьмой класса. Это не просто гдз с ответом, а с подсказками, как верно решить Глава 9. Итоговое повторение 99. Проверяй домашку с умом и получай высший балл!