Лого сайта Reshaka.com

Решака - онлайн ответы Алгебра Никольский, Потапов за 7 класс Учебник ФГОС 2013 - 203

Решебник №1

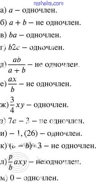
упражнение / 203

Решебник №2

упражнение / 203

Решебник №3

упражнение / 203

Представляем вам сборники по Алгебре, с готовыми ответами к Учебнику Никольский школьной программы для учеников седьмой класса. Это не просто гдз с ответом, а с подсказками, как верно решить Упражнения 203. Проверяй домашку с умом и получай высший балл!