Лого сайта Reshaka.com

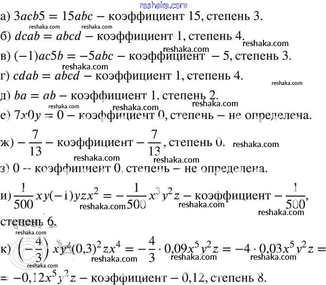
Решака - онлайн ответы Алгебра Никольский, Потапов за 7 класс Учебник ФГОС 2013 - 230

Решебник №1

упражнение / 230

Решебник №2

упражнение / 230

Решебник №3

упражнение / 230

Представляем вам сборники по Алгебре, с готовыми ответами к Учебнику Никольский школьной программы для учеников седьмой класса. Это не просто гдз с ответом, а с подсказками, как верно решить Упражнения 230. Проверяй домашку с умом и получай высший балл!