Лого сайта Reshaka.com

Решака - онлайн ответы Алгебра Никольский, Потапов за 7 класс Учебник ФГОС 2013 - 757

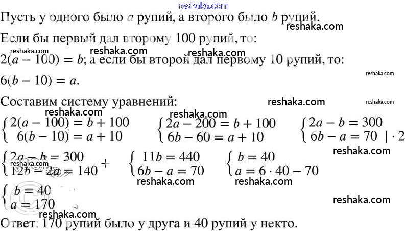
Решебник №1

упражнение / 757

Решебник №2

упражнение / 757

Решебник №3

упражнение / 757

Представляем вам сборники по Алгебре, с готовыми ответами к Учебнику Никольский школьной программы для учеников седьмой класса. Это не просто гдз с ответом, а с подсказками, как верно решить Упражнения 757. Проверяй домашку с умом и получай высший балл!