Лого сайта Reshaka.com

Решака - онлайн ответы Алгебра Никольский, Потапов за 7 класс Учебник ФГОС 2013 - 4

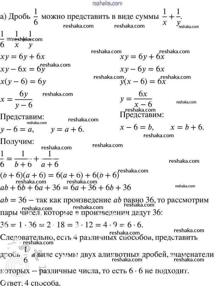
Решебник №1

задание на исследования / 4

Решебник №2

задание на исследования / 4

Решебник №3

задание на исследования / 4

Представляем вам сборники по Алгебре, с готовыми ответами к Учебнику Никольский школьной программы для учеников седьмой класса. Это не просто гдз с ответом, а с подсказками, как верно решить Задания на исследования 4. Проверяй домашку с умом и получай высший балл!