Решака - онлайн ответы Алгебра Макарычев, Миндюк за 8 класс Учебник ФГОС 2016 - 668
Учебник
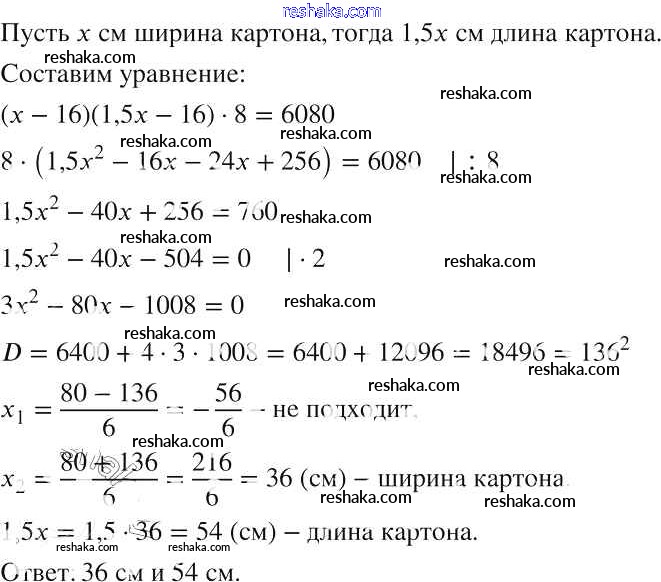
упражнение / 668

Решебник №1
упражнение / 668

Решебник №2
упражнение / 668


Решебник №3
упражнение / 668

Решебник №4
упражнение / 668

Решебник №6
упражнение / 668

Представляем вам сборники по Алгебре, с готовыми ответами к Учебнику Макарычев школьной программы для учеников восьмой класса. Это не просто гдз с ответом, а с подсказками, как верно решить Упражнения 668. Проверяй домашку с умом и получай высший балл!