Решака - онлайн ответы Алгебра Макарычев, Миндюк за 8 класс Учебник ФГОС 2016 - 920
Учебник
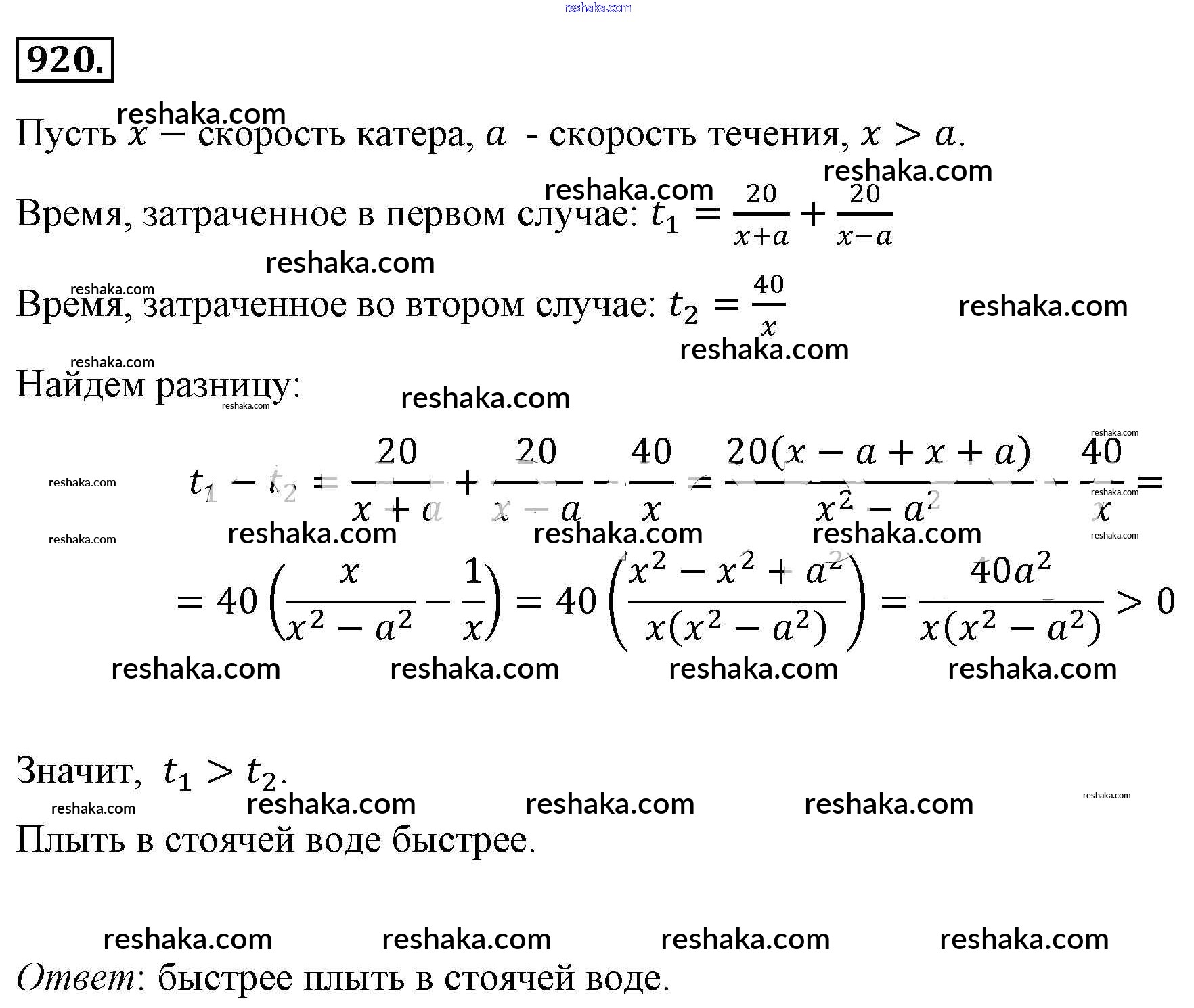
упражнение / 920

Решебник №1
упражнение / 920

Решебник №2
упражнение / 920

Решебник №3
упражнение / 920


Решебник №4
упражнение / 920

Решебник №6
упражнение / 920

Решебник №7
упражнение / 920

Представляем вам сборники по Алгебре, с готовыми ответами к Учебнику Макарычев школьной программы для учеников восьмой класса. Это не просто гдз с ответом, а с подсказками, как верно решить Упражнения 920. Проверяй домашку с умом и получай высший балл!