Лого сайта Reshaka.com

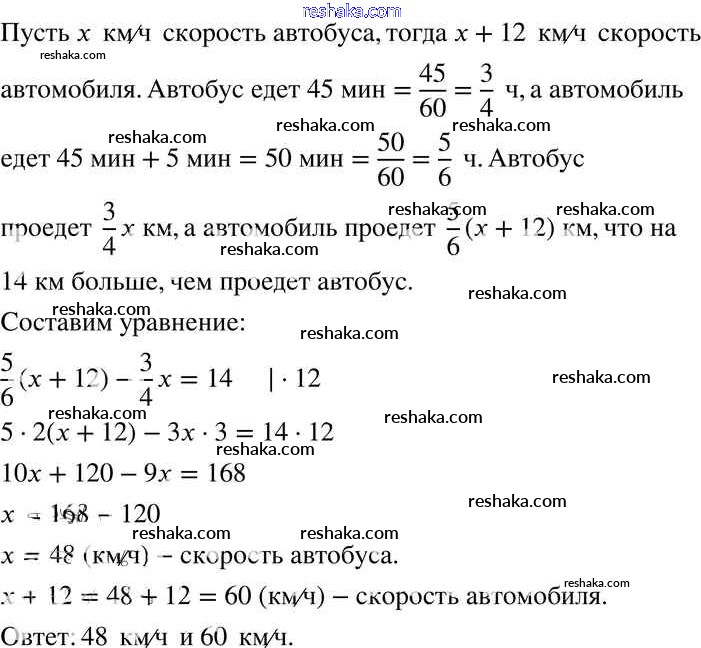
Решака - онлайн ответы Алгебра Мерзляк, Полонский за 8 класс Учебник ФГОС 2016 - 65

Решебник №1 к учебнику 2016

глава 1 / §2 / 65

Решебник №2 к учебнику 2016

глава 1 / §2 / 65

Решебник №3 к учебнику 2016

глава 1 / §2 / 65

Решебник №4 к учебнику 2016

глава 1 / §2 / 65

Решебник №5 к учебнику 2016

глава 1 / §2 / 65

Решебник №6 к учебнику 2016

глава 1 / §2 / 65

Представляем вам сборники по Алгебре, с готовыми ответами к Учебнику Мерзляк школьной программы для учеников восьмой класса. Это не просто гдз с ответом, а с подсказками, как верно решить §2. Основное свойство рациональной дроби Глава 1. Рациональные выражения 65. Проверяй домашку с умом и получай высший балл!