Лого сайта Reshaka.com

Решака - онлайн ответы Алгебра Мерзляк, Полонский за 8 класс Учебник ФГОС 2016 - 174

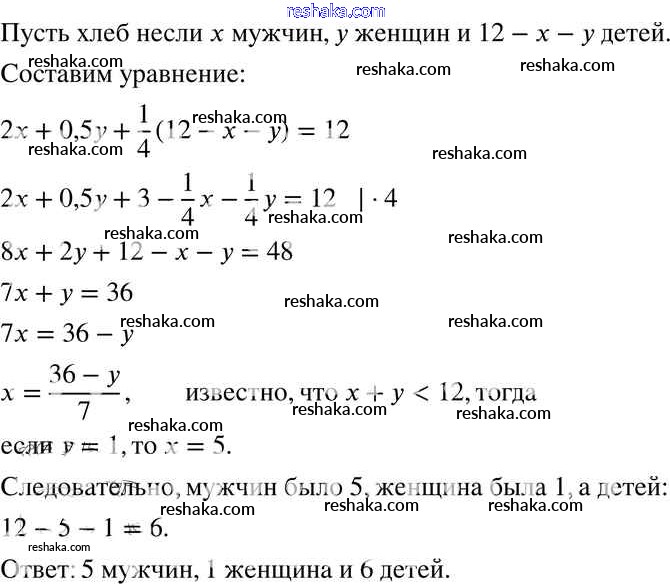
Решебник №1 к учебнику 2016

глава 1 / §5 / 174

Решебник №2 к учебнику 2016

глава 1 / §5 / 174

Решебник №3 к учебнику 2016

глава 1 / §5 / 174

Решебник №4 к учебнику 2016

глава 1 / §5 / 174

Решебник №5 к учебнику 2016

глава 1 / §5 / 174

Решебник №6 к учебнику 2016

глава 1 / §5 / 174

Представляем вам сборники по Алгебре, с готовыми ответами к Учебнику Мерзляк школьной программы для учеников восьмой класса. Это не просто гдз с ответом, а с подсказками, как верно решить §5. Умножение и деление рациональных дробей. Возведение рациональной дроби в степень Глава 1. Рациональные выражения 174. Проверяй домашку с умом и получай высший балл!