Лого сайта Reshaka.com

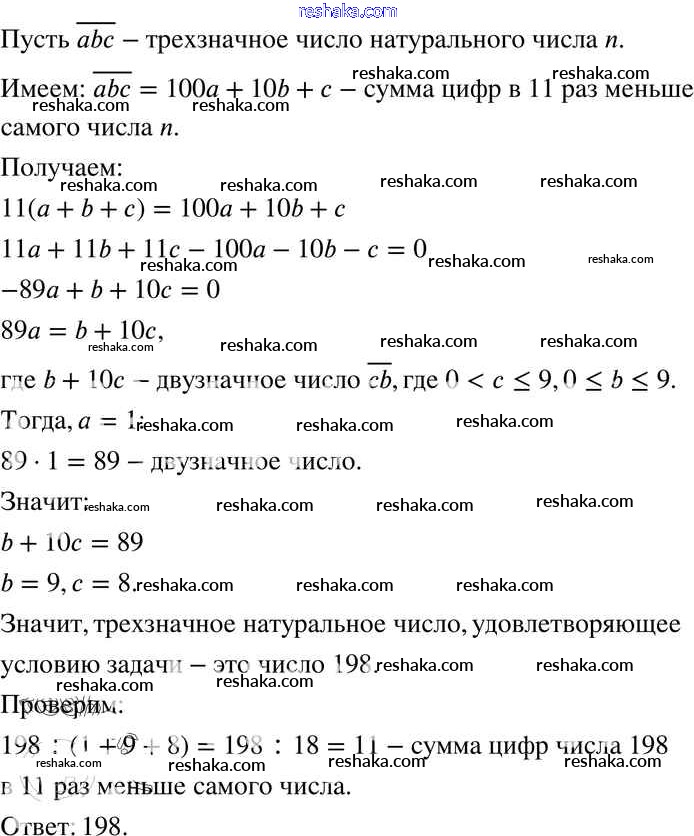
Решака - онлайн ответы Алгебра Мерзляк, Полонский за 8 класс Учебник ФГОС 2016 - 421

Решебник №1 к учебнику 2016

глава 2 / §12 / 421

Решебник №2 к учебнику 2016

глава 2 / §12 / 421

Решебник №4 к учебнику 2016

глава 2 / §12 / 421

Решебник №6 к учебнику 2016

глава 2 / §12 / 421

Представляем вам сборники по Алгебре, с готовыми ответами к Учебнику Мерзляк школьной программы для учеников восьмой класса. Это не просто гдз с ответом, а с подсказками, как верно решить §12. Квадратные корни. Арифметический квадратный корень Глава 2. Квадратные корни. Действительные числа 421. Проверяй домашку с умом и получай высший балл!