Лого сайта Reshaka.com

Решака - онлайн ответы Алгебра Мерзляк, Полонский за 8 класс Учебник ФГОС 2016 - 828

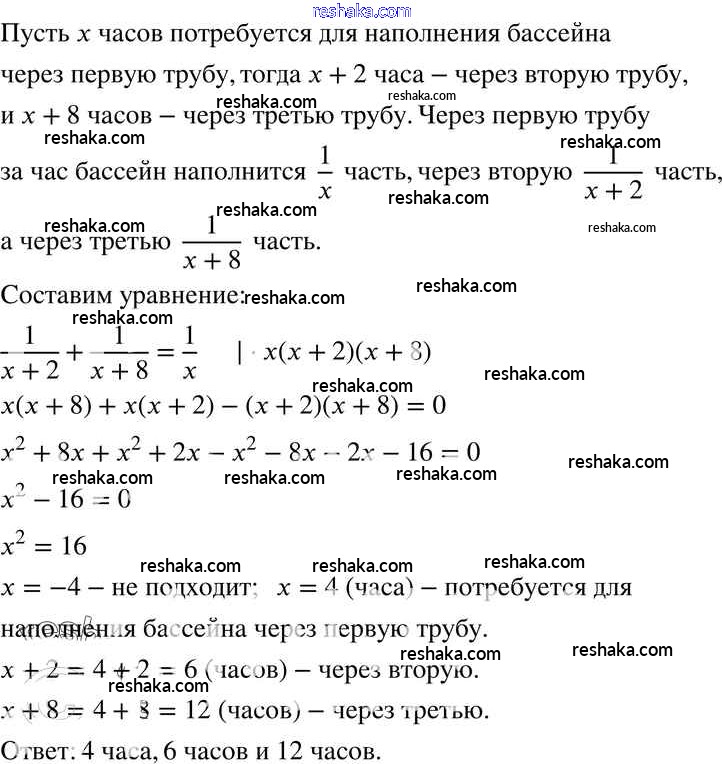
Решебник №1 к учебнику 2016

глава 3 / §24 / 828

Решебник №2 к учебнику 2016

глава 3 / §24 / 828

Решебник №3 к учебнику 2016

глава 3 / §24 / 828

Решебник №4 к учебнику 2016

глава 3 / §24 / 828

Решебник №5 к учебнику 2016

глава 3 / §24 / 828

Решебник №6 к учебнику 2016

глава 3 / §24 / 828

Представляем вам сборники по Алгебре, с готовыми ответами к Учебнику Мерзляк школьной программы для учеников восьмой класса. Это не просто гдз с ответом, а с подсказками, как верно решить §24. Рациональные уравнения как математические модели реальных ситуаций Глава 3. Квадратные уравнения 828. Проверяй домашку с умом и получай высший балл!