Лого сайта Reshaka.com

Решака - онлайн ответы Алгебра Миндюк, Шлыкова за 8 класс Рабочая тетрадь ФГОС 2016 - 4

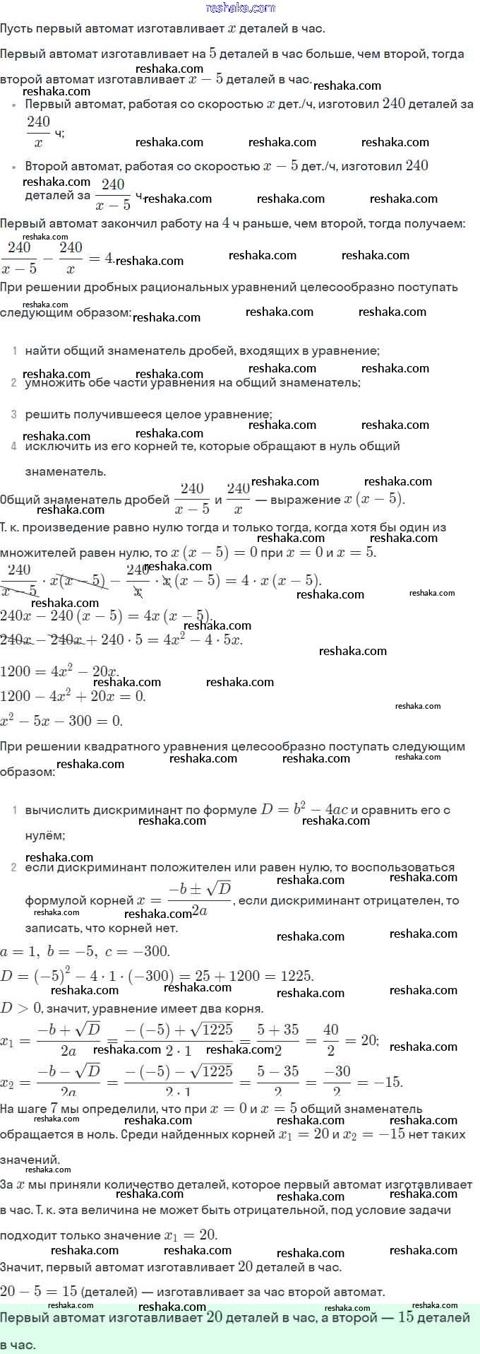
Представляем вам сборники по Алгебре, с готовыми ответами к Рабочей тетради Миндюк школьной программы для учеников восьмой класса. Это не просто гдз с ответом, а с подсказками, как верно решить §24. Решение задач с помощью рациональных уравнений 4. Проверяй домашку с умом и получай высший балл!