Лого сайта Reshaka.com

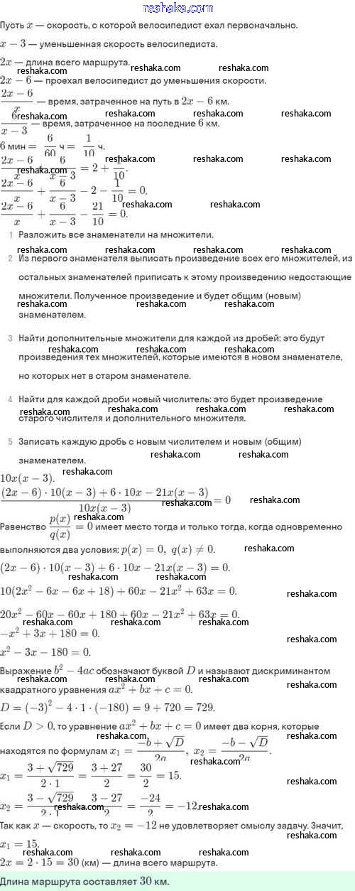
Решака - онлайн ответы Алгебра Мордкович, Александрова за 8 класс Задачник Базовый уровень ФГОС 2021 - 30.34

Представляем вам сборники по Алгебре, с готовыми ответами к Задачнику Мордкович школьной программы для учеников восьмой класса. Это не просто гдз с ответом, а с подсказками, как верно решить §30. Рациональные уравнения как математические модели реальных ситуаций 30.34. Проверяй домашку с умом и получай высший балл!