Лого сайта Reshaka.com

Решака - онлайн ответы Алгебра Мишустина, Мордкович за 8 класс Задачник Базовый уровень ФГОС 2015 - 12

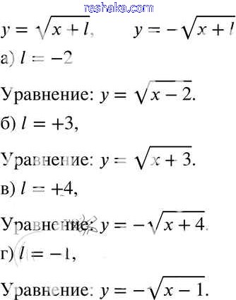
Условия

параграф 19 / 12

Решебник 1

параграф 19 / 12

Решебник 2

параграф 19 / 12

Представляем вам сборники по Алгебре, с готовыми ответами к Задачнику Мишустина школьной программы для учеников восьмой класса. Это не просто гдз с ответом, а с подсказками, как верно решить Параграф 19 12. Проверяй домашку с умом и получай высший балл!