Лого сайта Reshaka.com

Решака - онлайн ответы Алгебра Мишустина, Мордкович за 8 класс Задачник Базовый уровень ФГОС 2015 - 87

Условия

повторение / 87

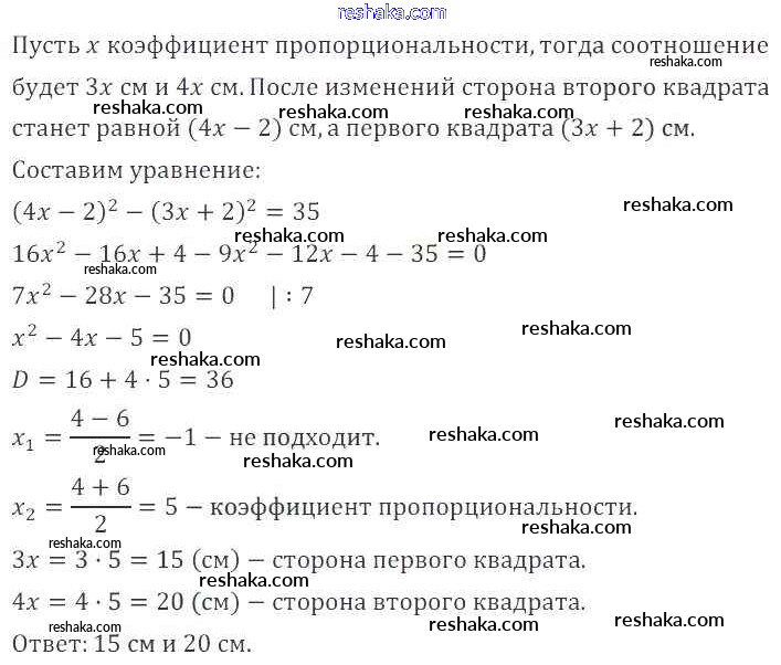
Решебник 1

повторение / 87

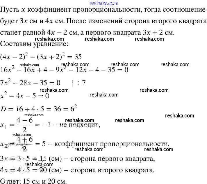
Решебник 2

повторение / 87

Представляем вам сборники по Алгебре, с готовыми ответами к Задачнику Мишустина школьной программы для учеников восьмой класса. Это не просто гдз с ответом, а с подсказками, как верно решить Итоговое повторение 87. Проверяй домашку с умом и получай высший балл!